ВИЗАТОР
Японские автомобильные аукционы с акцентом на Nissan NV150 AD VY12
Главная
Новости
FAQ
Аукционы
Руководства по ремонту
Nissan Wingroad Y12: полное руководство по ремонту и обслуживанию на русском языке
Поиск
Вы здесь:
Главная
Руководства по ремонту
Nissan Wingroad Y12: полное руководство по ремонту и обслуживанию на русском языке
Трансмиссия
Автоматическая коробка передач (A/T)
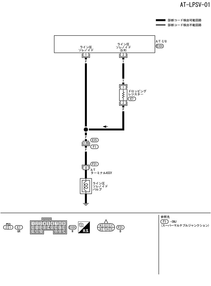
Схема подключения — соленоид линейного давления lpsv-dtc
Схема подключения — соленоид линейного давления lpsv-dtc
配線図 - LPSV -
📄
Открыть схему TCWB0278J.PDF
Предыдущий: Логика самодиагностики соленоида давления в линии DTC
Назад
Следующий: Процедура проверки соленоида давления в линии dtc
Вперед
Необходимо поставить все оценки
'Поставьте галочку "Я не робот"'
Оцените статью
Отлично
Хорошо
Нормально
Плохо
Ужасно
Ваше имя *
Ваш E-mail *
Текст комментария *
Добавить комментарий
Закрыть