Снятие и установка

 
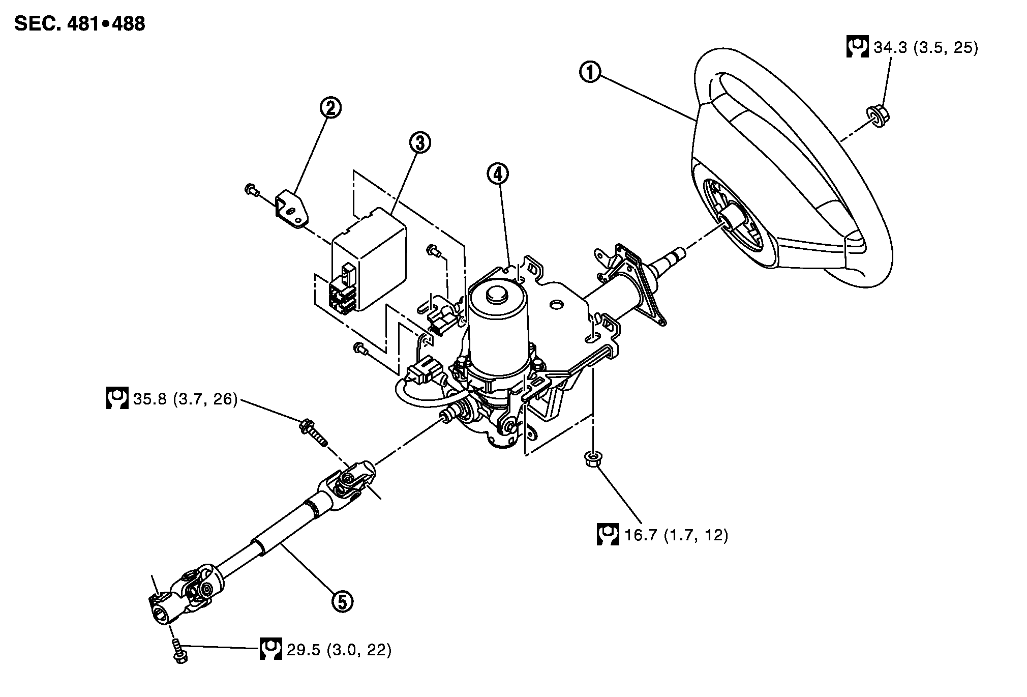
 構成図


SGIA1525J.JPG

1.
ステアリングホイール
2.
ブラケットプレート
3.
EPS C/U
4.
ステアリングコラムASSY
5.
中間シャフト


イラスト内のシンボルマークについては、GIセクション部品構成図内で使用している記号一覧を参照する。

 
 付帯作業

 
 ポイント

取り外し、取り付けは、下記の作業に注意して行う。
■ 注意 ■
  • ステアリングコラムASSYを脱着する際は、軸方向に衝撃を与えないこと。
  • 中間シャフトを取り外す際は、中間シャフトとステアリングコラムASSYに合いマークを付けること。
  • 据えきり操舵を繰り返さないこと。(モータ及びEPS C/Uが高温となるため。)
  • ステアリングコラムASSYの重量が約10㎏と重いため、車両から取り外す際は注意すること。
  • ステアリングコラムASSYは磁力を発生する物の近くに置かないこと。
  • ステアリングコラムASSYは非分解のため、分解しないこと。

  • 中間シャフト下側取付ボルトは、手締めにて引っ掛かり、カジリのないことを確認してから規定トルクで締め付ける。
    ■ 注意 ■
    ボルトの取付方向に注意すること。(逆から差し込まないこと。)
  • 中間シャフトジョイント部とコラムシャフト溝部の結合は、ボルトがコラムシャフト溝部に入っていることを確認してから規定トルクで締め付ける。
    SGIA1118J.JPG
  • ステアリングコラムASSY取付後は、CONSULT-IIIを使用して自己診断を行い、異常がないことを確認する。自己診断を参照する。
  • 作業終了後、ステアリングホイールを回転させ、こじれ、引っ掛り、異音、操舵力過大等を点検する。
 
 取外後の点検

  • ステアリングコラムASSY及び中間シャフトに損傷や異常がないか点検し、異常がある場合は交換する。
  • 車両に軽い衝突があった場合は、図の寸法(L)を点検する。基準値を外れる場合は、ステアリングコラムASSYを交換する。
    SGIA1526J.JPG

    基準値

    ステアリングコラム寸法(L)
    : ステアリングコラム参照

  • チルト機構に損傷や異常がないか点検し、異常がある場合は、ステアリングコラムASSYを交換する。
  • プリロードゲージ(特殊工具:ST3127S000)を用いて、ステアリングコラムASSYの回転トルクを点検する。基準値を外れる場合は、ステアリングコラムASSYを交換する。
    基準値

    回転トルク
    : ステアリングコラム参照

  • チルト機構作動範囲(L)を点検する。
    SGIA1527J.JPG

    基準値

    チルト機構作動範囲(L)
    : ステアリングコラム参照

Оцените статью