Снятие и установка генератора

 
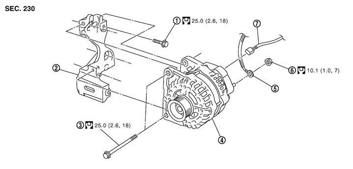
 HR15DE(2WD)


PKIB9898J.JPG

1.
オルタネーターブラケット取付ボルト
2.
オルタネーターブラケット
3.
オルタネーター取付ボルト
4.
オルタネーター
5.
B端子ハーネス
(注:絶縁カバーは図示省略)
6.
B端子取付ナット
7.
オルタネーターコネクター





:N·m(kg‐m, ft‐lb)





 
 取り外し

    1.バッテリーのマイナス端子を外す。
    2.補機ベルトを外す。補機ベルト(2WD)を参照。
    3.オルタネーターコネクター及びB端子取付ナットを外す。
    SKIB1947J.JPG
    4.オルタネーター取付ボルト2本を外す。
    5.オルタネーターを車両上側から取り外す。
 
 取り付け

  • 取り付けは、取り外しの逆の手順で行う。
  • オルタネーター取付ボルトの締め付けは、下側→上側の順で仮締め後、上側→下側の順で本締めする。
    ■ 注意 ■
    オルタネーターは、フロント側(プーリー側)の取付面が基準面となっているため、基準面をオルタネーターブラケットに密着させ、取付ボルトを締め付けること。
  • B端子取付ナットは、特に注意して締め付ける。
  • 取付後、ベルトの張りを点検する。補機ベルト(2WD)を参照。
  • 本車両は、オルタネーターの発電電圧をコントロールする発電電圧可変制御システムを採用しているため、オルタネーター交換後、発電電圧可変制御システムの作動点検を行い、システムが正しく作動していることを確認する。発電電圧可変制御システム作動点検を参照。
 
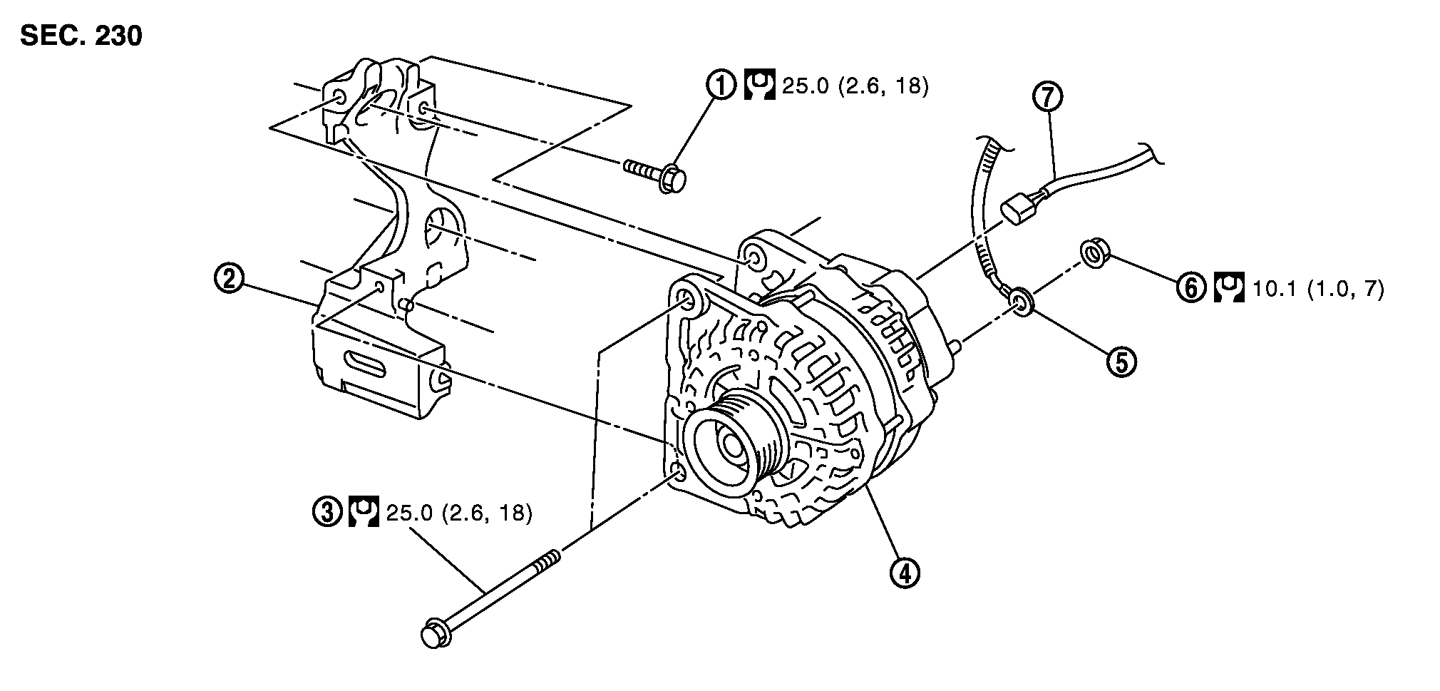
 HR15DE(e·4WD)


PKIB9899J.JPG

1.
オルタネーターブラケット
2.
オルタネーターブラケット取付ボルト
3.
オルタネーター取付ボルト
4.
オルタネーター
5.
B端子ハーネス
(注:絶縁カバーは図示省略)
6.
B端子取付ナット
7.
オルタネーターコネクター





:N·m(kg‐m, ft‐lb)





 
 取り外し

    1.バッテリーのマイナス端子を外す。
    2.補機ベルトを外す。補機ベルト(e·4WD)を参照。
    3.オルタネーターコネクター、及びB端子取付ナットを外す。
    SKIB1947J.JPG
    4.オルタネーター取付ボルト2本を外す。
    5.オルタネーターを車両上側から取り外す。
 
 取り付け

  • 取り付けは、取り外しの逆の手順で行う。
  • オルタネーター取付ボルトの締め付けは、下側→上側の順で仮締め後、上側→下側の順で本締めする。
    ■ 注意 ■
    オルタネーターは、フロント側(プーリー側)の取付面が基準面となっているため、基準面をオルタネーターブラケットに密着させ、取付ボルトを締め付けること。
  • B端子取付ナットは、特に注意して締め付ける。
  • 取付後、ベルトの張りを点検する。補機ベルト(e·4WD)を参照。
  • 本車両は、オルタネーターの発電電圧をコントロールする発電電圧可変制御システムを採用しているため、オルタネーター交換後、発電電圧可変制御システムの作動点検を行い、システムが正しく作動していることを確認する。発電電圧可変制御システム作動点検を参照。
 
 MR18DE


SKIB8467J.JPG

1.
オルタネーターコネクター
2.
オルタネーター取付ボルト
3.
オルタネーター
4.
B端子ハーネス
(注:絶縁カバーは図示省略)
5.
B端子取付ナット



: N·m(kg‐m, ft‐lb)





 
 取り外し

    1.バッテリーのマイナス端子を外す。
    2.エンジンカバーを取り外す。インテークマニホールドを参照。
    3.補機ベルトを外す。補機ベルトを参照。
    4.オルタネーターコネクター(1)及びB端子取付ナット(2)を外す。
    PKIB8658J.JPG
    5.オルタネーター取付ボルト上側(3)、及び下側(4)を完全に緩め、ボルト頭部がサイドメンバーに当たるまで引き出しておき、オルタネーターを手前に引いて外す。
    参考:
    オルタネーターを手前に引くことにより、 オルタネーター取付ボルトの残りの部分はボルト穴の切り欠き部を通して外せる。
    6.オルタネーターを車両上側から取り外す。
 
 取り付け

  • 取り付けは、取り外しの逆の手順で行う。
  • オルタネーター取付ボルトの締め付けは、下側→上側の順で仮締め後、上側→下側の順で本締めする。
    ■ 注意 ■
    オルタネーターは、フロント側(プーリー側)の取付面が基準面となっているため、基準面をオルタネーター取付部に密着させ、取付ボルトを締め付けること。
  • B端子取付ナットは、特に注意して締め付ける。
  • 取付後、ベルトの張りを点検する。補機ベルトを参照。
  • 本車両は、オルタネーターの発電電圧をコントロールする発電電圧可変制御システムを採用しているため、オルタネーター交換後、発電電圧可変制御システムの作動点検を行い、システムが正しく作動していることを確認する。発電電圧可変制御システム作動点検を参照。
Оцените статью