Основные рекомендации по проверке


 
 1.点検開始
  1. 関連する整備履歴がないか確認する。
  2. エンジンフードを開けて、以下を点検する:
    SEF983U.JPG
    • ハーネスコネクタの接続不良
    • ハーネスの接続不良、かみ込み、切れ
    • バキュームホースの亀裂、ねじれ、接続不良
    • ホースおよびダクトの漏れ
    • エアクリーナの詰まり
    • ガスケット
  3. 電気的負荷や機械的負荷が加わっていないことを確認する。
    • ヘッドランプスイッチがOFF
    • エアコンスイッチがOFF
    • リヤウインドウデフォッガスイッチがOFF
    • ステアリングホイールが直進状態になっている、など
  4. エンジンを始動して、低水温表示灯が消灯するまで暖機する。エンジン回転数が1,000 rpm以下であることを確認する。
  5. エンジンを、約2分間無負荷状態2,000 rpm前後で継持する。
    SEF977U.JPG
  6. CONSULT-IIIまたは診断テストモードIIを使って、DTCが表示されないことを確認する。
点検結果

OK>>3へ

NG>>2へ

 
 2.修理または交換
該当するDTCの故障診断手順に従い、必要に応じて部品を修理または交換する。

>>3へ

 
 3.目標アイドル回転数の点検
  1. エンジンを、約2分間無負荷状態2,000 rpm前後で保持する。
    PBIA8513J.JPG
  2. エンジンを無負荷状態で2、3回空吹かし(2,000 - 3,000 rpm)した後、アイドル回転させる。
  3. アイドル回転数を点検する。点検手順はアイドル回転数を参照。
    700±50 rpm(PまたはNポジション)

点検結果

OK>>10へ

NG>>4へ

 
 4.アクセルペダル全閉位置学習の実施
  1. エンジンを停止する。
  2. アクセルペダル全閉位置学習を実施する。

>> 5へ

 
 5.スロットル全閉位置学習の実施
 
 6.アイドル吸入空気量学習の実施
アイドル吸入空気量学習を実施する。
学習は完了したか?

YES>>7へ

NO>>
  1. 診断手順を実施する。
  2. 4へ

 
 7.目標アイドル回転数の再点検
  1. エンジンを始動して、冷却水温が適温になるまで暖機する。
  2. アイドル回転数を点検する。点検手順は点検、学習手順を参照。
    700± 50 rpm(PまたはNポジション)

点検結果

OK>>10へ

NG>>8へ

 
 8.故障部分の検出
以下を点検する。
  • カムシャフトポジションセンサと回路を点検する。故障診断要領を参照。
  • クランクシャフトポジションセンサと回路を点検する。故障診断要領を参照。
点検結果

OK>>9へ

NG>>
  1. 修理または交換する。
  2. 4へ

 
 9.ECM機能の点検
正常なことが確認されている別のECMに取り替えて、ECMの機能を点検する。(ECMが問題の原因になる可能性はあるが、希な事例である。)

>>4へ

 
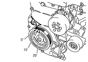
 10.点火時期の点検
  1. エンジンをアイドル回転させる。
  2. タイミングライトを使って、点火時期を点検する。点検手順は点火時期を参照。
    3 ± 5° BTDC(PまたはNポジション)


    PBIA9926J.JPG
点検結果

OK>>点検終了

NG>>11へ

 
 11.アクセルペダル全閉位置学習の実施
  1. エンジンを停止する。
  2. アクセルペダル全閉位置学習を実施する。

>> 12へ

 
 12.スロットル全閉位置学習の実施
 
 13.アイドル吸入空気量学習の実施
アイドル吸入空気量学習を実施する。
学習は完了したか?

YES>>14へ

NO>>
  1. 診断手順を実施する。
  2. 4へ

 
 14.目標アイドル回転数の再点検
  1. エンジンを始動して、冷却水温が適温になるまで暖機する。
  2. アイドル回転数を点検する。点検手順は点検、学習手順を参照。
    700± 50 rpm(PまたはNポジション)

点検結果

OK>>15へ

NG>>17へ

 
 15.点火時期の再点検
  1. エンジンをアイドル回転させる。
    PBIA9926J.JPG
  2. タイミングライトを使って、点火時期を点検する。点検手順は点検、学習手順を参照。
    3± 5° BTDC(PまたはNポジション)

点検結果

OK>>点検終了

NG>>16へ

 
 16.タイミングチェーン取り付け点検
タイミングチェーンの取り付け状態を点検する。[既刊 HR ENGINE ユニット整備要領書(A260301)を参照。]
点検結果

OK>>17へ

NG>>
  1. タイミングチェーンの取り付け状態を修復する。
  2. 4へ

 
 17.故障部分の検出
以下を点検する。
  • カムシャフトポジションセンサと回路を点検する。故障診断要領を参照。
  • クランクシャフトポジションセンサと回路を点検する。故障診断要領を参照。
点検結果

OK>>18へ

NG>>
  1. 修理または交換する。
  2. 4へ

 
 18.ECM機能の点検
正常なことが確認されている別のECMに取り替えて、ECMの機能を点検する。(ECMが問題の原因になる可能性はあるが、希な事例である。)

>>4へ

Оцените статью