Как продолжить диагностику неисправности

 
 はじめに

このエンジンは、ECM(1)が燃料噴射制御、点火時期制御、アイドリング制御などの主要なシステムを制御している。ECMは、センサ(2)からの入力信号(3)を受信すると同時にアクチュエータ(4)を駆動する。入力信号と出力信号(5)の両方が、適正で安定していることが必要不可欠である。それと同時に、吸気漏れやスパークプラグの汚損などのエンジン(6)に関係する問題がないことが重要である。

PBIA9659J.JPG

常に発生する問題よりも時どき発生する問題のほうが、診断が困難である。再現不可能な問題の大半は、電気の接続不良や不適切な配線に原因がある。この場合には、疑わしい回路を入念に点検することが的確な修理・整備につながる。

EFJ0027D.JPG

目視点検だけでは、問題の原因を簡単に発見できない場合がある。その場合にはCONSULT-IIIやサーキットテスタを接続したロードテストが必要になることがある。
故障診断を効率よく進めるには、「診断フロー」に従うこと。

SEF234G.JPG
また、実際の点検をする前に、時間をかけてお客さまに問診を行うこと。お客さまから、このような問題(特に連続しない問題)に関する重要な情報が提供される可能性がある。どのような現象があり、どのような条件でそれが発生するのかを究明すること。それには「問診シートの例」のような「問診シート」を使用すること。
まず、「継続的な」問題を探すことによって診断を開始する。これは、電子制御エンジン搭載車に関する問題の故障診断に役立つ。
 
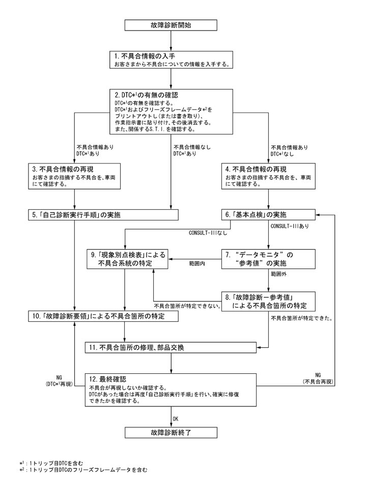
 診断フロー
 
 診断フローの要約
 
 診断フローの詳細

 
 1.不具合情報の入手
不具合のある車両が入庫した際には、「問診シート」を参考にお客さまから不具合発生時の条件や環境等について、できるだけ詳細な情報を入手する。

>>2へ

 
 2.DTC*1の有無の確認
  1. 不具合を確認する前に、DTC*1の有無を確認する。
  2. DTC*1がある場合は以下の作業をする。
    • DTC*1およびフリーズフレームデータ*2を記録する。(CONSULT-IIIを使用してプリントアウトし、作業指示書に貼り付ける。)
    • DTC*1を消去する。(排出ガス関連の診断情報参照)
    • DTC*1によって明示された原因とお客さまからの不具合情報との関係を調べる。(「現象別点検表」が有効である。現象別点検表参照。)
  3. 関連するSTI等の情報についてもチェックする。
不具合現象、DTC*1があるか?

不具合情報あり、DTC*1あり>>3へ

不具合情報あり、DTC*1なし>>4へ

不具合情報なし、DTC*1あり>>5へ

 
 3.不具合情報の再現
お客さまの指摘するMIL点灯以外の不具合を、車両にて確認する。
不具合情報を再現するときは、問診シートが有効である。
不具合現象が発生するときの各信号の状態をCONSULT-IIIの“データモニタ(手動記録)”で記録しておく。
現象とそれが発生する条件との関係を検証する。

>>5へ

 
 4.不具合情報の再現
お客さまの指摘する不具合を、車両にて確認する。
不具合情報を再現するには、問診シートが有効である。
不具合現象が発生するときの各信号の状態をCONSULT-IIIの“データモニタ(手動記録)”で記録しておく。
現象とそれが発生する条件との関係を検証する。

>>6へ

 
 5.「自己診断実行手順」の実施
該当するDTC*1の「自己診断実行手順」を行いDTC*1を再度検出するか確認する。
このとき必ず車両にCONSULT-IIIを接続して、“データモニタ(自動記録)”でリアルタイムの診断結果をチェックすること。
複数のDTC*1を検出した場合はDTC点検優先表を参考に故障診断をする順番を決定する。
参考:
  • DTC*1を検出しない場合はフリーズフレームデータ*2が参考になる。
  • 該当するDTC*1に「自己診断実行手順」がない場合は、代わりに「自己診断実行手順代替法」を実施する。この手順ではDTC*1を検出できないが、この簡素化した「チェック方法」は有効な代替手段である。
    「自己診断実行手順代替法」の結果がNGの場合は、「自己診断実行手順」でDTC*1を検出したのと同じである。

DTC*1を検出したか?

YES>>10へ

NO>>故障診断−間欠不具合に従って点検する。

 
 6.「基本点検」の実施
基本点検を実施する。基本点検要領参照。

CONSULT-IIIを使用する場合>>7へ

CONSULT-IIIを使用しない場合>>9へ

 
 7.“データモニタ”の“(参考値)”実施
CONSULT-IIIを使用する場合
CONSULT-III“データモニタ”の“(参考値)”を使用し、“エアフローセンサB1”、“キホンフンシャリョウ”、“クウネンヒホセイB1”が(網掛けの)範囲内にあるか確認する。故障診断要領参照。
範囲内にあるか?

YES>>9へ

NO>>8へ

 
 8.「故障診断―参考値」による不具合箇所の特定
故障診断要領にしたがって不具合箇所を特定する。
不具合箇所を特定できたか?

YES>>11へ

NO>>9へ

 
 9.「現象別点検表」による不具合系統の特定
ステップ4での不具合現象検証結果を元に現象別点検表を使用し、考えられる原因と現象に基づいて、故障診断を始めるべき場所を特定する。

>>10へ

 
 10.「故障診断要領」による不具合箇所の特定
該当する系統の「故障診断要領」にしたがって点検する。
参考:
ECセクションの「故障診断要領」は、断線回路の点検を主体にしている。診断手順の回路点検には、短絡回路の点検も必要である。詳細については、回路点検を参照すること。
不具合箇所を特定できたか?

YES>>11へ

NO>>CONSULT-IIIを使って、関連するセンサからの出力データをモニタ、あるいは関連するECM端子の電圧を点検する。CONSULT-IIIデータモニタ参考値一覧表ECM入出力信号参考値を参照。

 
 11.不具合箇所の修理、部品交換
特定された不具合箇所の修理、または部品交換を行う。
修理、交換を行った後は「故障診断要領」の中で外した部品やコネクタを再接続し、DTC*1があれば消去する。(排出ガス関連の診断情報参照)

>>12へ

 
 12.最終確認
再度「自己診断実行手順」または「自己診断実行手順代替法」を実施して確実に修理できていることを確認する。
また、お客さまから不具合情報を入手していた場合は、ステップ3または4での不具合現象検証結果を参考に、現象が再現しないことを確認する。
確認結果

NG-1>>DTC*1が再現する:10へ

NG-2>>不具合現象が再現する:6へ

OK>>
  1. 車両をお客さまにお渡しする前に、DTC*1が確実に消去されていることを確認する。(排出ガス関連の診断情報参照)
  2. 故障診断終了

*1:1トリップ目DTCを含む
*2:1トリップ目DTCのフリーズフレームデータを含む
 
 問診シート
 
 概要

エンジン部品の故障の原因となる操作条件は多い。このような条件を正しく把握することによって、トラブルシューティングをより迅速かつ正確なものにすることができる。

EFJ0340D.JPG
一般的にお客さまは、問題のとらえ方が個人によって異なるので、問診を十分に行うことにより、現象や状態を十分に理解することが重要である。
トラブルシューティングに対してすべての情報を系統化するために、診断ワークシートを利用すること。
複数の条件が重なることでMILが点灯し、DTCが検出される原因になっている場合がある。
例:
  • 車両の燃料が途切れ、それによってエンジンがミスファイヤを起こす。
 
 問診シートの例
Оцените статью