схема подключения


回路図、配線図は、各セクション別に掲載している。
 
 回路図の見方
TAWA0007J.JPG
 
 説明


項目
説明・詳細
1
電源系統
  • F/L又はヒューズの電源系統を示す。
2
F/L(ヒュージブルリンク)
  • F/Lを“×”で示す。

3
F/L又はヒューズ番号
4
ヒューズ
  • ヒューズは“/”で示す。

5
F/L又はヒューズ容量
  • F/L又はヒューズの定格容量を示す。

6
選択回路記号
  • 白丸は、車両の仕様により、回路が異なることを示す。
8
分岐記号
  • 回路が分岐していることを黒丸で示す。
9
他ページ案内
  • 矢印は、回路が別のページに続いていることを示す。
  • 「A」は、同じシステム内の「前ページ」又は「次ページ」に続く。
10
仕様区別記号
  • 白丸間回路が特定された車両仕様のみであることを示す。
11
リレー
  • リレー内部表示を表わす。

12
配線色
  • 配線の色を示す。
B=黒
DG=深緑
W=白
BR=茶色
R=赤
OR又はO=橙色
G=緑
P=桃色
L=青
PU又はV=紫
Y=黄色
GY又はGR=灰色
LG=若葉色
SB=空色

CH=こげ茶
複合表示は、始めのアルファベットが基準色を示し、次のアルファベットが線状の色を示す。
例:L/W=青地に白い線
13
仕様説明
  • 仕様区別記号の説明を示す。
14
スイッチ
  • スイッチがAの位置にある時、ターミナル1と2の間に通電があることを示す。同様に、スイッチがBの位置にある時は、ターミナル1と3の間に通電がある。
15
回路(配線)
  • 配線を示す。
  • 交差している回路について、交差点に黒丸がある場合は電流が分岐(又は合流)し、黒丸がない場合には別経路であることを示す。
16
他システム案内
  • その回路が、別システムに枝分かれしていることを示す。
17
シールド線
  • 点線の円で囲まれた線は、シールド線を示す。
18
部品名称
  • 部品名称を示す。
19
アース記号
  • アースの接続を示す。
20
コネクター図
  • そのユニットコネクター情報を示す。
  • コネクターはユニット側をコネクターシンボルで表す。
  • 数字は端子番号を示す。
21
複数コネクター
  • 点線に囲まれたコネクター同士は、同じユニットであることを示す。

 
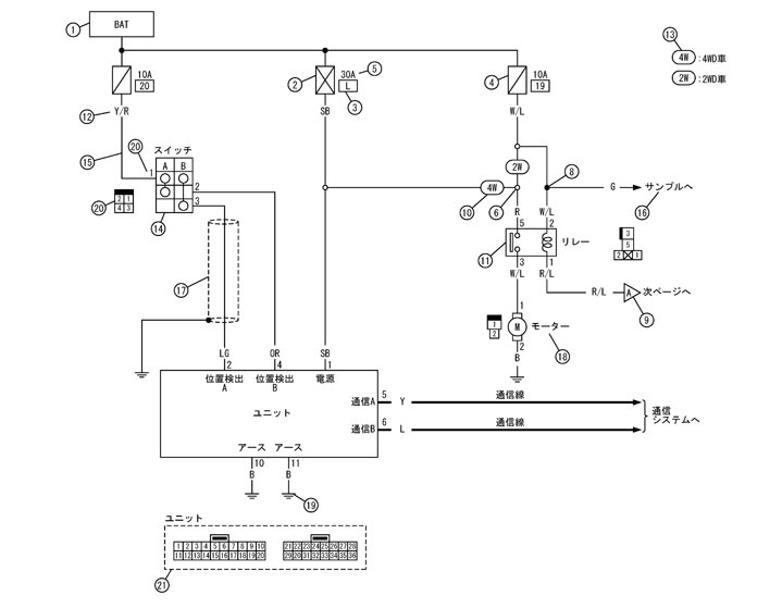
 配線図の見方
TAWB0004J.JPG


TAWA0006J.JPG
 
 説明


項目
説明・詳細
1
電源系統
  • F/L又はヒューズの電源系統を示す。
2
F/L(ヒュージブルリンク)
  • F/Lを二重波線で示す。
  • 白丸は電流の「入」を示し、黒丸は電流の「出」を示す。
3
F/L又はヒューズ番号
4
ヒューズ
  • ヒューズは一本波線で表す。
  • 白丸は電流の「入」を示し、黒丸は電流の「出」を示す。
5
F/L又はヒューズ容量
  • F/L又はヒューズの定格容量を示す。
6
コネクター
  • 「E3側コネクタ」はメス、「M1側コネクター」はオスであることを示す。
  • 数字は端子番号を示し、アルファベット付き番号(1A、5B等)はSMJコネクターの端子番号を示す。
7
選択回路記号
  • 白丸は、車両の仕様により、回路が異なることを示す。
8
分岐記号
  • 回路が分岐していることを黒丸で示す。
9
他ページ案内
  • 矢印は、回路が別のページに続いていることを示す。
  • 「A」は、同じシステム内の「前ページ」又は「次ページ」に続く。
10
同一コネクター
  • 端子間の点線は、双方の端子が同じコネクターであることを示す。
11
仕様区別記号
  • 白丸間回路が特定された車両仕様のみであることを示す。
12
リレー
  • リレー内部表示を表わす。
13
コネクター
  • コネクターがボディー又はターミナルに、ボルト又はナットで接続されている状態を示す。
14
配線色
  • 配線の色を示す。
B=黒
DG=深緑
W=白
BR=茶色
R=赤
OR又はO=橙色
G=緑
P=桃色
L=青
PU又はV=紫
Y=黄色
GY又はGR=灰色
LG=若葉色
SB=空色

CH=こげ茶
複合表示は、始めのアルファベットが基準色を示し、次のアルファベットが線状の色を示す。
例:L/W=青地に白い線
15
仕様説明
  • 仕様区別記号の説明を示す。
16
スイッチ
  • スイッチがAの位置にある時、ターミナル1と2の間に通電があることを示す。同様に、スイッチがBの位置にある時は、ターミナル1と3の間に通電がある。
17
回路(配線)
  • 配線を示す。
  • 交差している回路について、交差点に黒丸がある場合は電流が分岐(又は合流)し、黒丸がない場合には別経路であることを示す。
18
セルコード
  • 「セクション名-セルコード名-配線図中での通し番号」を示す。セルコードは、システム名の略語である。
19
電流方向
  • 矢印は電流の流れる方向を示す。特に上から下、又は左から右でない時に表示する。
  • 両側矢印(←→)は、作動によって、どちら方向にも電流が流れることを示す。
20
他システム案内
  • その回路が、別システムに枝分かれしていることを示す。
21
他ページ案内
  • 矢印は、回路が別のページに続いていることを示す。
  • 「C」は、同じシステム内の、他ページの「C」に続く。
22
シールド線
  • 点線の円で囲まれた線は、シールド線を示す。
23
ユニットの分割表示
  • ユニットの一部が波線で示されている場合は、同じシステムが別ページに続いていることを示す。
24
部品名称
  • 部品名称を示す。
25
コネクター番号
  • コネクター番号を示す。
  • アルファベットは、コネクターが存在しているハーネス名を指す。
例:M=メインハーネス、 E=エンジンルームハーネス、 B=ボディーハーネス等
コネクター位置の詳細については、PGセクションハーネスレイアウトを参照すること。
26
アース
  • 配線色の下でつながってアースされている線は、線が同一端子に共締めしていることを示す。
27
アース記号
  • アースの接続を示す。
28
コネクター図
  • そのページの配線図に示されるコネクター情報を示す。
  • コネクターはハーネス側をコネクターシンボルで表し、各端子配置を示している。
29
複数コネクター
  • 点線に囲まれたコネクター同士は、同じユニットであることを示す。
30
コネクター色
  • コネクターのハウジング色を示す。
31
F/L及びヒューズ配置
  • F/L及びヒューズの配列を示す。
  • 文字は、F/L又はヒューズ番号と位置を示し、両端の白四角は電流の「入」を、黒四角は電流の「出」を示す。
32
PGセクション参照コネクター

Оцените статью