ВИЗАТОР
Японские автомобильные аукционы с акцентом на Nissan NV150 AD VY12
Главная
Новости
FAQ
Аукционы
Руководства по ремонту
Nissan Wingroad Y12: полное руководство по ремонту и обслуживанию на русском языке
Поиск
Вы здесь:
Главная
Руководства по ремонту
Nissan Wingroad Y12: полное руководство по ремонту и обслуживанию на русском языке
Двигатель
Система управления двигателем
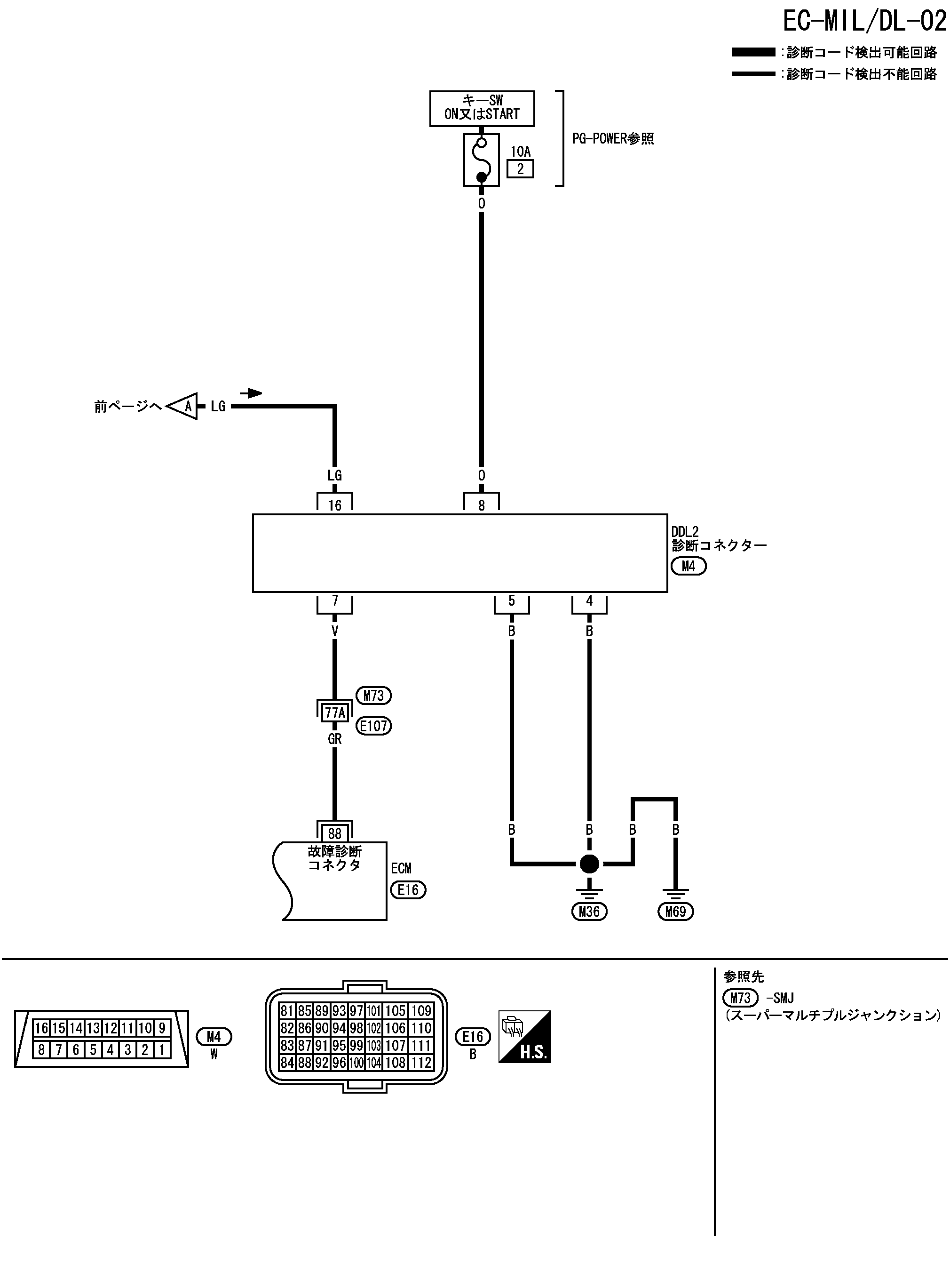
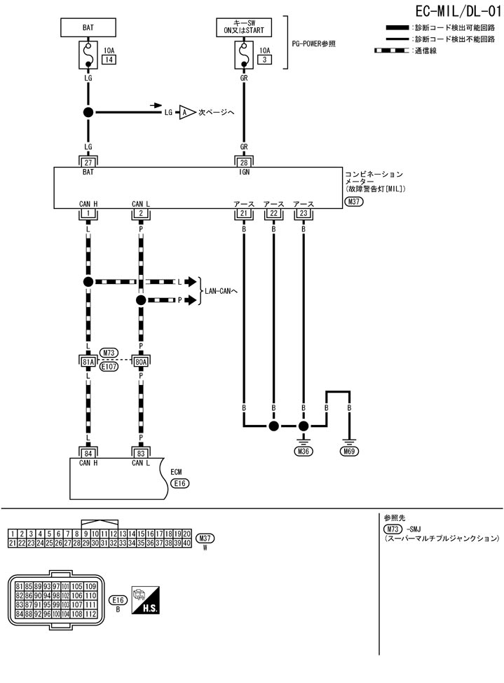
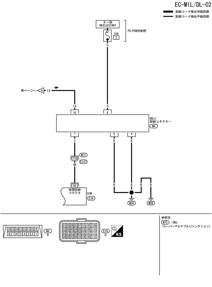
Схема подключения - mil/dl - разъем mil и диагностики неисправностей
Схема подключения - mil/dl - разъем mil и диагностики неисправностей
配線図 - MIL/DL -
📄
Открыть схему TBWB1274J.PDF
📄
Открыть схему TBWB1275J.PDF
Предыдущий: Управление регулирующим клапаном для проверки компонентов
Назад
Следующий: Обзор системы контроля выбросов в результате испарения (EVAP)
Вперед
Необходимо поставить все оценки
'Поставьте галочку "Я не робот"'
Оцените статью
Отлично
Хорошо
Нормально
Плохо
Ужасно
Ваше имя *
Ваш E-mail *
Текст комментария *
Добавить комментарий
Закрыть